张家港市中兴小学2021年秋季招生公告
张家港市中兴小学2021年秋季招生公告
根据《2021年张家港市义务教育阶段学校入学工作意见》,结合我校具体情况,现将我校2021年秋季招生工作情况通告如下:
招生对象
一年级新生:
1.2014年9月1日~2015年8月31日出生,年满6周岁的适龄儿童,父母或其他法定监护人具有本施教区户籍(含集体户口)或在本施教区内有合法固定住所,取得产权证时限为2021年6月30日前,且满足五年内同一学段认定一个学位要求(同一家庭多名孩子不受限制)。
2.参加积分获得准入资格的适龄新市民子女。
3.按照相关政策规定,经批准同意在本施教区入学的其他适龄儿童。
二至六年级插班生:
7月4日,具备转学条件的学生家长带好相关证件的原件现场验证。
施教区范围
*原中兴、港区所辖的保税区以西、南横套河以北(不含金都社区、中德社区、金桥三区)、江海路以东区域,包括中兴社区、安定社区、中圩社区、中苑社区、中港社区、中南社区、金润社区、张家港村和滩上村(江海北路、中路以东的弘源星城、团结新村、金桥一区和二区、紫竹庭院);另含双山未拆迁户及安置在双山的拆迁户,保利艾庐、江城源著、滨港玉园、和濮院。
*中兴小学南校区
为中兴小学的施教区,起始年级学生以家长、学生自愿为主。
一年级新生报名
1.报名工作日程安排:
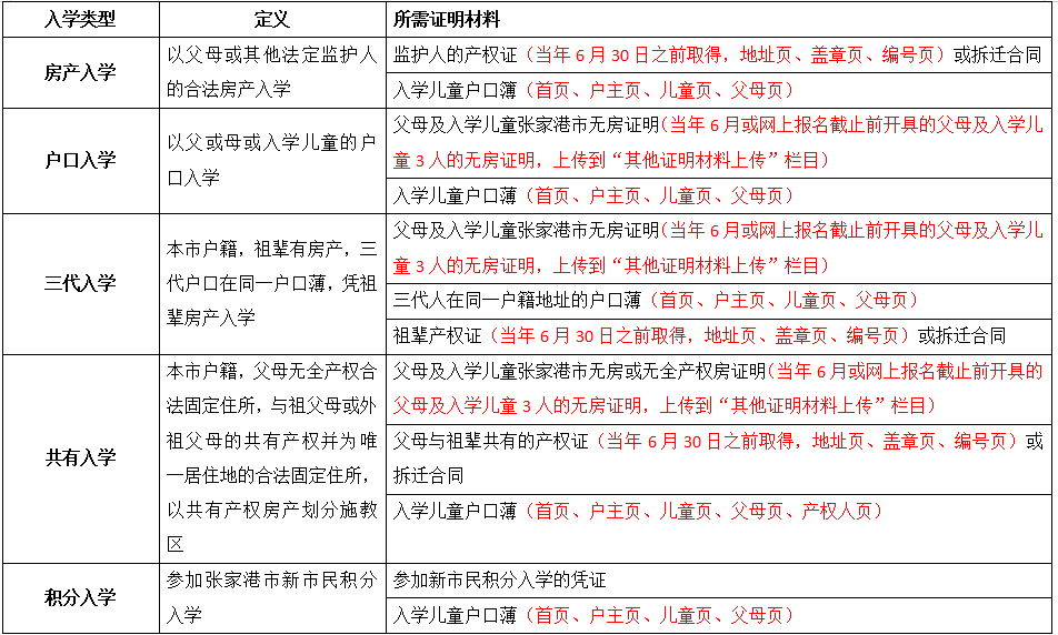
2.入学类型:
3.网上报名:
第一次:2021年6月14日~6月18日
第二次:2021年7月6日~7月9日
本施教区内之前报民办学校未取得学位的适龄儿童,重新提交入学申请;获得新市民积分入学资格的新市民子女。
“张家港市新生信息采集系统”二维码
方式:直接扫描二维码进行线上填报
填报注意事项:
①报名系统每天晚上22:00至第二天上午7:00关闭,请家长不要在此时间段操作。
②所有信息要填写完整。
③房产证编号与产权证上保持一致,并以“文字+编号”形式填写完整。
例:张家港市不动产权第****号。
④证明材料照片根据要求提交完整。
户口簿:首页、户主页、父母页、儿童页,三代入学增加祖辈页。
产权证:地址页、编号页、房产登记日期盖章页。
无房证明:本市户籍学生,以三代入学、户口入学,需提供父母及孩子本人无房证明。以共有产权房产入学,需提供父母及孩子无全产权房产证明。
(无房证明去“滨江大厦张家港保税区政务服务中心”打印)
⑤若孩子户口与房产证产权人不要同一本户口本上,要上传结婚证、出生证等材料至“其他证明材料”一栏。
⑥图片材料上传要求清晰、规范,手机由上至下垂直拍摄,边缘无其他背景。如上传照片失败,建议家长避开高峰期上传照片;图片像素较大的截图后上传。
资料上传范例:
资料初审以及材料补充
6月21日~6月25日,学校完成网上材料初审,并发出现场验证通知。
7月6日~7月9日,学校完成第二批网上材料初审,并发出现场验证通知。
友情提醒:请家长在此时间段关注“张家港市新生信息采集系统”,查看审核结果,如资料不齐或有误,请及时根据反馈要求对资料进行完善。
若状态为“初审不通过”,请核查施教区、登记材料是否符合要求。
若状态为“待完善”,请根据初审意见,于6月25日前,补充上传相关材料。
若状态为“初审通过”,请打印《现场审核登记表》,现场验证时待用。
4.现场验证
验证时间:
7月4日
(2021年6月14日~6月18日填报,并通过初审的的学生)
7月10日
(2021年7月6日~7月9日填报,并通过初审的学生)
现场验证错峰时间段安排:
新生现场验证材料:
①打印初审通过的《现场审核登记表》,并在“承诺证明材料真实有效”栏手写签名。
②户口本、合法固定住所的产权证原件。
(本市户籍,如以三代入学、户口入学的,还需要提供父母及孩子三人的无房证明;以共有入学的,还需要提供父母及孩子三人无全产权房证明。)
③预防接种证。(贴好条形码)
④《幼儿素质发展情况报告册》。
通过现场验证的学生,发放《义务教育入学通知书》。
“新生入学网上信息登记操作指南”二维码
非起始年级插班生
二~六年级插班生招生工作安排:
1.扫码登记:
时间:2021年6月15~2021年7月2日
监护人扫码完成“张家港市中兴小学2021年秋季插班生报名登记”的填报。
张家港市中兴小学2021年秋季插班生报名登记
2.现场验证:
时间:2021年7月4日
插班生现场验证材料:
①合法固定住所的产权证原件。(如以三代入学、共有入学的,必须是本市户籍,需要提供孩子及其父母3人的“无房证明”或“无全产权证明”。)
②户口簿原件。
③预防接种证。(贴好条形码)
④《小学生素质报告册》
⑤外省转入的学生,还需要提供原学校在省学籍网上打印的学籍卡。
3.录取通知:
符合入学条件的插班生,学校会在8月1日校门口的公示栏中公示名单。
4.分班安排:
时间:2021年8月31日下午14:00到学校教务处领取《插班生编班通知单》,然后到相应班级报名注册。
现场验证其他注意事项
由一名家长携带验证所需材料进校,家长进校门需出示苏康码,全程佩戴口罩,并配合保安进行体温检测,有序排队。
其他情况:
因特殊原因逾期未参加报名的适龄儿童,请于2021年8月27日到学校教务处现场验证报名。
有关报名其他未尽事宜,最终解释权归中兴小学校长室。
入学咨询电话:56933853-8005
咨询人:左老师

用户登录